Home Assistant show'ke

Voor discussies en hulp met je smarthome en automatisering kan je hier terecht. DE plaats voor alles over home assistant, Philips hue, Zigbee, Sonoff, ...
liegebeestig
Elite Poster
Elite Poster
Berichten: 2446
Lid geworden op: 01 jun 2006, 15:16
Uitgedeelde bedankjes: 45 keer
Bedankt: 84 keer
Provider

Onze Home Assistant interface voor het huis is (bijna) klaar. @Devastator heeft alles gebouwd. Het begon ooit met een systeem om onze regenwatertank te meten, maar is geëindigd met:
- volledige Qbus integratie: deze domotica zit in ons huis vooral voor verlichting, en kreeg sinds kort een opening zodat alle sensoren gebruikt kunnen worden. Zo kunnen we bv de alles-uit schakelaar van Qbus (mooie glas-aanraakschakelaar) ook gebruiken om Shelly's in huis uit te zetten en garagepoort te sluiten. Devastator moest wel enkele hacks (heartbeat) inbouwen omdat de officiële integratie alleen werkt op Openhab (en niet Home Assistant), en zijn verbinding constant verliest...
- volledige integratie van een Zehnder-ventilatiesysteem met allerlei extra automatisaties ivm stroomverbruik verminderen: als we weg zijn staat dat ding bv op de 'away' stand, iets wat dus niet automatisch kan in de app van Zehnder zelf.
- watermetingen, oa douche na een activering via Alexa. De Sonos in de badkamer laat me weten zodra ik 25 liter - 50 liter enz verbruikt heb.
- heb veel Shelly's die bepaalde voedingen voor LED-verlichting (24V) uitschakelen als ze zeker niet nodig zijn en net op tijd inschakelen zodat qbus ze weer kan bedienen. Zo hebben we bv de sensor van het toilet (qbus) gebruikt om een shelly aan te schakelen, gevolgd door de toilet-led.
- weergave van de watertemperatuur van de douche, op een Hue-lamp.
- aansturing sloten (ook alles op slot doen als we niet thuis zijn)
- Androidtv aan = bepaalde Qbus-sfeer aan.
- garagepoort open bij aankomst en sluiten bij vertrek.

TODO:
- gastenpagina met scherm aan de muur maken voor het vakantiehuisje

Doel: stroomverbruik naar beneden halen (vooral ventilatie), en zo veel mogelijk lokaal (zonder internet) alles kunnen bedienen. Qbus heeft bijvoorbeeld zelf enkel een 'cloud'...

Ideeën meestal van mijzelf, uitvoering door Devastator (na serieus filteren) :)

Vul maar aan Devastator.

En to be honest: dit is professioneler gebouwd dan de oorspronkelijke domotica-installatie :)

Grafieken water
Screenshot 2020-07-04 at 14.28.06.jpg


interface:
Screenshot_20200704_151421_io.homeassistant.companion.android.jpg
Screenshot_20200704_151452_io.homeassistant.companion.android.jpg
Screenshot_20200704_151746_io.homeassistant.companion.android.jpg
Bijlagen
Screenshot_20200704_151403.jpg
Laatst gewijzigd door liegebeestig 04 jul 2020, 16:10, in totaal 4 gewijzigd.
Gebruikersavatar
devilkin
Administrator
Administrator
Berichten: 7247
Lid geworden op: 17 mei 2006, 20:10
Uitgedeelde bedankjes: 1117 keer
Bedankt: 711 keer
Recent bedankt: 2 keer
Provider
Te Koop forum

Mooi!

Hoe doe je de watermeting? En ben ook wel nieuwsgierig naar het volledige componentenlijstje.

Sent from my IN2023 using Tapatalk
Telenet All-Internet -- using CV8560E & OPNsense on PCEngines APU2E4
Proximus & Mobile Vikings -- Using OnePlus 8 Pro (ROM: Stock)
liegebeestig
Elite Poster
Elite Poster
Berichten: 2446
Lid geworden op: 01 jun 2006, 15:16
Uitgedeelde bedankjes: 45 keer
Bedankt: 84 keer
Provider

We hebben overal pulsmeters tussen gezet. Die geven pulsen aan een read-only Raspberry Pi, die alle fysieke sensoren opvangt: stuk of 5 watermeters (ook de Watergroep-meter), de 'opening' en 'closing' signalen van de garagepoort, waterput ultrasone sensor enz.

Dan alles naar de NUC: de Dell 3070 9500T i5 met 500GB SSD en 16GB RAM (9,5W verbruik). Maakt wel een heel verschil en was echt nodig, de RPI 3B+ kon echt niet meer volgen. Op de NUC draaien ook nog wat dingen om de Shelly's te vertalen naar de Sunnyportal interface van SMA, er zit nog een Pihole bij, enz.
Laatst gewijzigd door liegebeestig 04 jul 2020, 15:30, in totaal 1 gewijzigd.
Gebruikersavatar
Goztow
Administrator
Administrator
Berichten: 15306
Lid geworden op: 14 nov 2006, 16:21
Locatie: Brussel
Uitgedeelde bedankjes: 1700 keer
Bedankt: 1541 keer
Recent bedankt: 30 keer
Provider
Te Koop forum

Hier ook home assistant als hobby. Ik ben niet zo ver gevorderd als jou. Momenteel zit er automatisatie in voor verlichting via philips hue, verwarming via honeywell, wat welcome home boodschappen via Google home en een systeem om te bepalen wie zich in welke kamer bevindt. Leuk gedoe, wel allemaal heel tijdsintensief.
Gebruikersavatar
devilkin
Administrator
Administrator
Berichten: 7247
Lid geworden op: 17 mei 2006, 20:10
Uitgedeelde bedankjes: 1117 keer
Bedankt: 711 keer
Recent bedankt: 2 keer
Provider
Te Koop forum

liegebeestig schreef:We hebben overal pulsmeters tussen gezet. Die geven pulsen aan een read-only Raspberry Pi, die alle fysieke sensoren opvangt: stuk of 5 watermeters (ook de Watergroep-meter), de 'opening' en 'closing' signalen van de garagepoort, waterput ultrasone sensor enz.
Heb je er een paar modelnummer van? Zeker die vd waterput interesseert me.

Sent from my IN2023 using Tapatalk
Telenet All-Internet -- using CV8560E & OPNsense on PCEngines APU2E4
Proximus & Mobile Vikings -- Using OnePlus 8 Pro (ROM: Stock)
liegebeestig
Elite Poster
Elite Poster
Berichten: 2446
Lid geworden op: 01 jun 2006, 15:16
Uitgedeelde bedankjes: 45 keer
Bedankt: 84 keer
Provider

devilkin:
* waterputsensor: https://www.aliexpress.com/item/3303688 ... web201603_

De huidige werkt niet goed, ik ga 'm vervangen en het printplaatje dat mee in de put zit (weliswaar in een doosje) met nagellak behandelen. Maar koop er ineens een paar.

* Watermeters: tot op liter nauwkeurig. http://www.aquatel.be/nl/producten/wate ... meters/usf
Is gekocht bij de groothandel. Als je er een aantal wil, dan vraag je het maar, heb goed contact. Ook de watergroep-toevoeging komt vandaar.

Nog een mooie integratie, vind ik zelf: de fietslader (een shelly plug) met vertraging.
Screenshot 2020-07-04 at 16.09.00.jpg
devastator
Elite Poster
Elite Poster
Berichten: 1341
Lid geworden op: 01 nov 2005, 10:53
Locatie: Pelt
Uitgedeelde bedankjes: 34 keer
Bedankt: 70 keer

Dit was wel een heel complexe opdracht wbt automatisaties. Inderdaad veel moeite gedaan om het energieverbruik (elektra, water) te beperken.

Afvoerpompen uitschakelen indien geen regen voorspeld EN geen neerslag geweest. Netatmo is helaas een cloud oplossing, dus speciale aandacht besteed dat het systeem ook goed werkt als de sensor 'unavailable' is.
afvoerpomp.png
Speciale sturing voor de elektrische fiets op te laden: 's nachts onderbreken, automatisch stoppen wanneer niemand thuis, batterij eerst laten afkoelen, gedurende instelbare tijd laden, ... Automatisch hervatten bij thuiskomst of ochtend indien batterij niet volledig geladen. Notificatie wanneer laden voltooid. De mensen die me hier al vaker NR flows hebben zien posten, weten dat ik graag met statemachines werk ;-)
fietslader.png
Automatisch het volume van media spelers verlagen tot een bepaald niveau bij een binnenkomende of uitgaande oproep. Volume wordt automatisch hersteld bij het beeindigen van de oproep. Indien het volume lager was dan het aangegeven volume voor telefoonoproepen, wordt het volume niet aangepast.
fritz.png
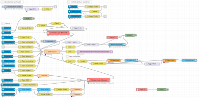
Veruit de meest complexe (en dus ook met een statemachine :-)): de ventilatie. Sturing op basis van sloten, home/away, CO2, vochtigheid, binnen & buitentemp, status bevochtiger, manual override, ... Voor de huurwoning wordt zelfs rekening gehouden met reservaties in google calendar.
ventilatie.png
Actionable notifications bij hoog waterverbruik. Op de notificatie kan je de melding annuleren (systeem grijpt niet in), of bevestigen (alle kleppen en pompen worden afgesloten + afvoerpompen ingeschakeld (mogelijk lek)). Wanneer niet ingegrepen wordt, wordt de noodstop automatisch geactiveerd.

Alle sensoren (garage, pulsmeters, diepte sensor) zijn aangesloten op een raspberry pi. Deze heeft een read-only filesysteem, zodat er geen slijtage is van de SD. Ook kan ie niet corrupt worden bij een stroomuitval. Tijdens opstarten wordt de laatste versie van de controlesoftware automatisch gedownload van GitLab.

En dan zijn we vast nog veel vergeten :-)
liegebeestig
Elite Poster
Elite Poster
Berichten: 2446
Lid geworden op: 01 jun 2006, 15:16
Uitgedeelde bedankjes: 45 keer
Bedankt: 84 keer
Provider

devastator schreef: Veruit de meest complexe (en dus ook met een statemachine :-)): de ventilatie. Sturing op basis van sloten, home/away, CO2, vochtigheid, binnen & buitentemp, status bevochtiger, manual override, ... Voor de huurwoning wordt zelfs rekening gehouden met reservaties in google calendar.
ventilatie.png
Voor iedereen me gek verklaart over al die variabelen bij Ventilatie, even toelichten: ventilatie is echt een hele grote elektriciteitsverbruiker. Kan makkelijk 130W permanent zijn als je niks doet. Daarom
- gaat de ventilatie in het vakantiehuisje uit als er niemand is (of zeer lage stand). Als er even iemand binnenkomt gaat ie 5 minuten aan. Als er gasten zijn (in de google calendar), gaat ie uiteraard aan (en worden er ook nog enkele andere dingen actief)

- ventilatie zuigt heel veel vocht weg, waardoor we een droge binnenlucht hebben. Daarom, als de bevochtiger aan staat (op basis van vochtmeting), dan gaat de ventilatie enkele uren uit om de bevochtiger de kans te geven om bij te benen.

- ventilatie zorgt ook voor nacht-afkoeling: het toestel trekt dan in de zomer koelere lucht in huis en voert de warme af. Zodra er x temperatuurverschil zit tussen binnen en buiten, mag de ventilatie dat gaan doen. Dit zit ook in de standaard software van de ventilatie, maar de onze iets agressiever gemaakt. Ik wil heel dat koelsysteem ook wel zelf kunnen uitzetten als het te veel lawaai maakt.

- vooral home/away zorgt voor een enorme stroombesparing, zonder aan comfort in te boeten. De ventilatie verbruikt bij afwezigheid ongeveer 10-15W terwijl dat als snel 30-40W is als we thuis zijn.

Eigenlijk puur door kleine ingrepen zijn we vorig jaar van 10500 kwh verbruik jaarbasis naar 8500 kwh gegaan. En dit jaar gaan we uitkomen op 7800 kwh. Alles elektrisch. En jawel. De grootste verbruikers zijn de NAS, de Unifi POE switch met wifi Access Points (elk 65W), en dan pas de ventilatie en de warmtepomp.
Laatst gewijzigd door liegebeestig 04 jul 2020, 16:57, in totaal 2 gewijzigd.
Gebruikersavatar
devilkin
Administrator
Administrator
Berichten: 7247
Lid geworden op: 17 mei 2006, 20:10
Uitgedeelde bedankjes: 1117 keer
Bedankt: 711 keer
Recent bedankt: 2 keer
Provider
Te Koop forum

Welk ventilatie systeem is dit? Type d?

Sent from my IN2023 using Tapatalk
Telenet All-Internet -- using CV8560E & OPNsense on PCEngines APU2E4
Proximus & Mobile Vikings -- Using OnePlus 8 Pro (ROM: Stock)
liegebeestig
Elite Poster
Elite Poster
Berichten: 2446
Lid geworden op: 01 jun 2006, 15:16
Uitgedeelde bedankjes: 45 keer
Bedankt: 84 keer
Provider

We hebben 2x ComfoAirQ 350 van Zehnder. Type D balansventilatie. Kan enkel als je een luchtdichte woning hebt. Afvoer en verversing van lucht is altijd in balans (ongeveer 30 m3 per uur per persoon heb je nodig. Bij ons staat ie op 90)
Aangenaam verrast dat ie zich heeft laten hacken. De Daikin warmtepomp lukte helaas niet.
Laatst gewijzigd door liegebeestig 04 jul 2020, 16:59, in totaal 1 gewijzigd.
Gebruikersavatar
devilkin
Administrator
Administrator
Berichten: 7247
Lid geworden op: 17 mei 2006, 20:10
Uitgedeelde bedankjes: 1117 keer
Bedankt: 711 keer
Recent bedankt: 2 keer
Provider
Te Koop forum

Ik vraag me nog altijd af of het nut heeft voor een warmtepomp (met vloerverwarming). Dat ding staat 24/24 aan en ik kom er eigenlijk niet aan. Koelt tijdens warme dagen, verwarming tijdens koude dagen.
Telenet All-Internet -- using CV8560E & OPNsense on PCEngines APU2E4
Proximus & Mobile Vikings -- Using OnePlus 8 Pro (ROM: Stock)
liegebeestig
Elite Poster
Elite Poster
Berichten: 2446
Lid geworden op: 01 jun 2006, 15:16
Uitgedeelde bedankjes: 45 keer
Bedankt: 84 keer
Provider

Ventilatie heeft een grote meerwaarde als ze juist ingeregeld wordt. Warmtepomp: we hebben een lucht/water. Ook hier moet ze vooral goed toegepast worden, met vloerverwarmingsbuisjes op 7,5 cm van elkaar bv voor lage temperaturen enz.

Nog een leuke automatisatie is de koffiemachine die het huis (shelly's enz) + bewoners uit slaapstand haalt.
Rverm
Member
Member
Berichten: 83
Lid geworden op: 11 aug 2014, 13:33
Uitgedeelde bedankjes: 6 keer
Bedankt: 12 keer

liegebeestig schreef:Voor iedereen me gek verklaart over al die variabelen bij Ventilatie, even toelichten: ventilatie is echt een hele grote elektriciteitsverbruiker. Kan makkelijk 130W permanent zijn als je niks doet.

[...]

- vooral home/away zorgt voor een enorme stroombesparing, zonder aan comfort in te boeten. De ventilatie verbruikt bij afwezigheid ongeveer 10-15W terwijl dat als snel 30-40W is als we thuis zijn.
Eerst spreek je over 130W permanent en daarna over 30-40W? Is dat voor 2 units aan 90 m³; 15 - 20W per unit? Mijn Zehnder zit met 100 m³ aan 13W...

Qua meting voor je regenput kan je misschien ook aan een druksensor denken, kan je het printje/controller (misschien) binnen houden.
liegebeestig
Elite Poster
Elite Poster
Berichten: 2446
Lid geworden op: 01 jun 2006, 15:16
Uitgedeelde bedankjes: 45 keer
Bedankt: 84 keer
Provider

Ventilatie: 130W in stand 3 voor 1 toestel. 27W permanent nu als we thuis zijn voor 2 toestellen (17W+10W), waarvan 1 in stand 1 (low - nu ongeveer 95m3/h), en 1 meestal op stand Away (nog steeds een beetje). Zowel Shelly als ventilatie app zelf geven zelfde resultaat.

Als jouw Zehnder inderdaad 13W doet voor 100m3 per uur dan zou mij dat ten zeerste verwonderen. Zelfs als ik de cijfers van de Zehnder app neem dan zit ik op 17W op stand 1 voor 1 toestel.

Putmeting: Printje binnen is geen optie. De sturing zit op 30 meter daar vandaan. Heb al wel aan een druksensor gedacht, maar heb niet graag iets van 'Chinees' plastic dat permanent in mijn water hangt.
Rverm
Member
Member
Berichten: 83
Lid geworden op: 11 aug 2014, 13:33
Uitgedeelde bedankjes: 6 keer
Bedankt: 12 keer

Of mijn buizen hebben minder weerstand :wink: 310 m³ geeft hier 102 W, geen idee wat jouw standje 3 is.

Drukmeter is maar 24V, maar zal eerder iets persoonlijks zijn. Hier ook enkel voor toiletten en buitenkraan, dus geen risico.
liegebeestig
Elite Poster
Elite Poster
Berichten: 2446
Lid geworden op: 01 jun 2006, 15:16
Uitgedeelde bedankjes: 45 keer
Bedankt: 84 keer
Provider

Rverm schreef:Of mijn buizen hebben minder weerstand :wink: 310 m³ geeft hier 102 W, geen idee wat jouw standje 3 is.

Drukmeter is maar 24V, maar zal eerder iets persoonlijks zijn. Hier ook enkel voor toiletten en buitenkraan, dus geen risico.
Ah dat van die weerstand kan wel. Ik zou mijn buizen nu idd met grotere diameter nemen. En zo zijn er tal van fysieke problemen die domme aannemers bij de bouw veroorzaakt hebben die ik nu een klein beetje oplos met software. Een beetje zoals Tesla auto's bouwt haha. Als ik ooit nog eens bouw ben ik alleszins veel slimmer.
Gebruikersavatar
MClaeys
Elite Poster
Elite Poster
Berichten: 6048
Lid geworden op: 16 feb 2011, 22:43
Uitgedeelde bedankjes: 377 keer
Bedankt: 347 keer

Hoe meet je de temperatuur van de douche?

Ik ben wel nog van zin een pulsemeter op de waterteller te steken. Elektriciteit en gas zit er al in via dsmr.

Ik gebruik HA momenteel voor temperatuurmetingen in de kamers (later motortjes op de collectoren wss), de verlichting, rolluiken, verwarming, roborock stofzuiger, aanwezigheid/afwezigheid. Nu net met wat hulp de Nico Connected Sockets in Zigbee2MQTT gekregen, dus binnenkort enkele inbouwstopcontacten plaatsen die ik dan kan bedienen en die meten, etc...
Ik wil er nog veel meer in steken als ik tijd heb.

Net men eerste ESP32 gekocht om een bed sensor te maken, als ik daar wat mee weg kan kan ik nog wat meer knutselen dan achteraf.
liegebeestig
Elite Poster
Elite Poster
Berichten: 2446
Lid geworden op: 01 jun 2006, 15:16
Uitgedeelde bedankjes: 45 keer
Bedankt: 84 keer
Provider

Douche temperatuur is eigenlijk de watertemperatuur van de verschillende lagen in de twee tanks in de garage. De ene is van de Warmtepomp en de andere van de Zonneboiler. De hoogste temperatuur wordt weergegeven. In de praktijk mixen ze bij het douchen.

Waarom zou je in de collectoren motortjes steken?

Inbouwstopcontacten: ik heb gekozen voor de wifi relais van Shelly. Die passen dan ook in de holle wand achter de stopcontacten. Waar het kan heb ik ze wel in de zekeringkast gestopt, meer centraal. Probleem hier is dat de Shelly's, en wellicht ook de Niko's, 16A toelaten, terwijl de zwaardere stopcontacten vaak op 20A afgezekerd zijn. Daar heb ik zelf ook geen oplossing voor.

Edit: moest Ampere zijn uiteraard.
Laatst gewijzigd door liegebeestig 05 jul 2020, 22:57, in totaal 1 gewijzigd.
Gebruikersavatar
Joe de Mannen
Elite Poster
Elite Poster
Berichten: 7197
Lid geworden op: 22 feb 2005, 12:46
Uitgedeelde bedankjes: 532 keer
Bedankt: 698 keer
Recent bedankt: 2 keer
Provider

16W ? Das wel heel weinig, ik denk dat dat 16A moet zijn, toch ?
J.
Ik ben alleen verantwoordelijk voor mij eigen uitspraken, niet voor wat anderen ervan maken of aan toevoegen...
devastator
Elite Poster
Elite Poster
Berichten: 1341
Lid geworden op: 01 nov 2005, 10:53
Locatie: Pelt
Uitgedeelde bedankjes: 34 keer
Bedankt: 70 keer

Ik vermoed ook dat het 16A is :-)
Bij mij is trouwens alles op 16A afgezekerd, behalve daar waar ik fibaro dimmers heb gebruikt (rated op 10A)
liegebeestig
Elite Poster
Elite Poster
Berichten: 2446
Lid geworden op: 01 jun 2006, 15:16
Uitgedeelde bedankjes: 45 keer
Bedankt: 84 keer
Provider

Uiteraard 16A.
wimvl
Member
Member
Berichten: 70
Lid geworden op: 11 jul 2008, 22:36
Uitgedeelde bedankjes: 5 keer
Bedankt: 1 keer

Op elke manier communiceer jij met de Zehnder unit?

Via lan module of knx? Of gewoon via CAN?

Ik neem aan dat jij ook de bypass kan schakelen dan?
Heb zelf de knx module maar deze laat niet toe de bypass te bedienen. :roll:
Net een functie waar je echt wat aan hebt in de zomer.
De automatische sturing gebruikt echt amper de bypass heb ik de indruk.
Wanneer het binnen 23° is en buiten bvb 19° is de bypass meestal niet actief..

Deze units zijn standaard al wel heel zuinig. Met de Q450ERV kom ik op 17W voor 130m² in stand 1.
Buizen ook wat ruimer genomen.

Ik ben benieuwd hoeveel je met deze sturing nog extra kan besparen. Mooi gedaan.
liegebeestig
Elite Poster
Elite Poster
Berichten: 2446
Lid geworden op: 01 jun 2006, 15:16
Uitgedeelde bedankjes: 45 keer
Bedankt: 84 keer
Provider

Qua verbruik vermoed ik dat mijn buizen dan iets te krap zijn bemeten. Daar kan ik helaas niks meer aan veranderen. Geluid valt alleszins gelukkig mee. Geen overlast, zelfs niet in stand 3

De toestellen zijn inderdaad zeer goed. De app van Zehnder eigenlijk ook, is de modernste die ik gezien heb van dit soort bouwtechnieken-toestellen.

Ik heb inderdaad een LAN-module en geen KNX-module.

Bypass: Op dit moment lees ik enkel de stand uit en gebruik ik die voor andere automations (bv pas agressief afkoelen op stand 3 als bypass op 100% staat (= alles laten passeren zonder warme binnenlucht te mixen met inkomende buitenlucht). Als ik de grafiek bekijk dan zie ik dat ie netjes samenwerkt met de temperatuur buiten. Hij doet dat ook niet on/off maar in %, wat andere ventilatiesystemen vaak nog niet hebben.
Screenshot 2020-07-06 at 12.45.50.jpg
Wanneer het binnen 23° is en buiten bvb 19° is de bypass meestal niet actief..
Ik snap niet goed wat je bedoelt met 'bypass bedienen'. Als je bedoelt: nachtkoeling, dat is nog iets helemaal anders. Nachtkoeling gaat bij x graden verschil tussen buiten en binnen meer lucht uitwisselen zodat koudere lucht van buiten sneller de warme binnenlucht ververst. Dat is inderdaad een niet zo goed geregeld systeem in de automatische sturing. En dat hebben we dus agressiever gemaakt.

Maar bypass op zich sturen: je kunt enkel instellen of je het koel/normaal/warm wil. Denk ik. Die instelling zou ook in de python zitten maar we hebben niet de moeite gedaan om dat ook te regelen via HA. Dat blijft hier altijd op koel staan eigenlijk :)
wimvl
Member
Member
Berichten: 70
Lid geworden op: 11 jul 2008, 22:36
Uitgedeelde bedankjes: 5 keer
Bedankt: 1 keer

Ik zou die bypass zelf willen bedienen omdat de automatische sturing deze bijna nooit openzet.
Zelf 's nachts blijft vaak op 0% terwel het temperatuursverschil er wel degelijk is.

Hoe moet ik de legende lezen van die grafieken? 6/8 -> is dat 8 juni?

Binnentemperatuur van 27°??
liegebeestig
Elite Poster
Elite Poster
Berichten: 2446
Lid geworden op: 01 jun 2006, 15:16
Uitgedeelde bedankjes: 45 keer
Bedankt: 84 keer
Provider

Inderdaad, 6/8 is 8 juni.
Binnentemp is vrij hoog inderdaad, op warme dagen (volle zuiderramen, weliswaar met screens). Maar in een houtskelet (droge lucht) is dat helemaal anders dan in een ander huis.

De bypass is volgens mij niet bedienbaar.
dupondje
Premium Member
Premium Member
Berichten: 650
Lid geworden op: 14 sep 2006, 23:55
Uitgedeelde bedankjes: 1 keer
Bedankt: 55 keer
Recent bedankt: 1 keer

Regenput zou ik hier ook willen meten, alleen wat jammer dat er precies enkel doe-het-zelf modules zijn.
Niets kant & klaar :)

Nadeel van de module die jij gebruikt is zoals ik al heb gelezen dat de contacten/rpi/whatever waarop je het aanhangt begint te oxideren door de vochtige lucht in de regenput.
devastator
Elite Poster
Elite Poster
Berichten: 1341
Lid geworden op: 01 nov 2005, 10:53
Locatie: Pelt
Uitgedeelde bedankjes: 34 keer
Bedankt: 70 keer

dupondje schreef:Nadeel van de module die jij gebruikt is zoals ik al heb gelezen dat de contacten/rpi/whatever waarop je het aanhangt begint te oxideren door de vochtige lucht in de regenput.
Inderdaad. Denk dat je hem best helemaal onder de hot glue spuit ...
dupondje
Premium Member
Premium Member
Berichten: 650
Lid geworden op: 14 sep 2006, 23:55
Uitgedeelde bedankjes: 1 keer
Bedankt: 55 keer
Recent bedankt: 1 keer

devastator schreef:
Inderdaad. Denk dat je hem best helemaal onder de hot glue spuit ...
Of de module aan een 10-20m kabel hangen, en pas in de garage/berging koppelen aan een RPi lijkt me ook nog iets.
De vraag is of het die afstand kan overbruggen.
devastator
Elite Poster
Elite Poster
Berichten: 1341
Lid geworden op: 01 nov 2005, 10:53
Locatie: Pelt
Uitgedeelde bedankjes: 34 keer
Bedankt: 70 keer

5V over 20m kabel, das spannend :-)
liegebeestig
Elite Poster
Elite Poster
Berichten: 2446
Lid geworden op: 01 jun 2006, 15:16
Uitgedeelde bedankjes: 45 keer
Bedankt: 84 keer
Provider

devastator schreef:
dupondje schreef:Nadeel van de module die jij gebruikt is zoals ik al heb gelezen dat de contacten/rpi/whatever waarop je het aanhangt begint te oxideren door de vochtige lucht in de regenput.
Inderdaad. Denk dat je hem best helemaal onder de hot glue spuit ...
Heb wat youtube-research gedaan en hotglue blijkt een minder goeie waterbestendige oplossing te zijn dan nagellak.
devastator
Elite Poster
Elite Poster
Berichten: 1341
Lid geworden op: 01 nov 2005, 10:53
Locatie: Pelt
Uitgedeelde bedankjes: 34 keer
Bedankt: 70 keer

Je moet niet zuinig zijn met die hot glue he :-)
wimvl
Member
Member
Berichten: 70
Lid geworden op: 11 jul 2008, 22:36
Uitgedeelde bedankjes: 5 keer
Bedankt: 1 keer

liegebeestig schreef: De bypass is volgens mij niet bedienbaar.
Kan je de bypass manueel bedienen met de app? Op de unit zelf kan het wel.

Langs de andere kant, in een traditionele woning is de thermische inertie zo hoog dat het effect van nachtkoeling & bypass amper merkbaar is.
Hooguit paar tienden, had daar wel meer van verwacht. Dus voorlopig zetten wij nog altijd de ramen open 's nachts.

Wel leuk die grafiekjes. Dat wil ik ook nog wel implementeren met de tijd.
En to be honest: dit is professioneler gebouwd dan de oorspronkelijke domotica-installatie
Ik denk ook niet dat je dit door een professional wil laten implementeren. Dit is zodanig custom en vraagt gewoonweg te veel tijd om economisch interessant te zijn.
liegebeestig
Elite Poster
Elite Poster
Berichten: 2446
Lid geworden op: 01 jun 2006, 15:16
Uitgedeelde bedankjes: 45 keer
Bedankt: 84 keer
Provider

Ik denk dat wij een ander toestel hebben. Heb geen idee hoe doe bypass manueel te regelen op de ComfoAirQ 350 die ik heb.
Rverm
Member
Member
Berichten: 83
Lid geworden op: 11 aug 2014, 13:33
Uitgedeelde bedankjes: 6 keer
Bedankt: 12 keer

wimvl schreef:Wanneer het binnen 23° is en buiten bvb 19° is de bypass meestal niet actief..
Temperatuurprofielen correct ingesteld? Zelfde probleem als je dat op "koel" zet?
liegebeestig schreef:Ik denk dat wij een ander toestel hebben. Heb geen idee hoe doe bypass manueel te regelen op de ComfoAirQ 350 die ik heb.
In het taakmenu is de bypass zelf in te stellen op "auto" "aan" of "uit", daar doelt WimVL nu op.
liegebeestig
Elite Poster
Elite Poster
Berichten: 2446
Lid geworden op: 01 jun 2006, 15:16
Uitgedeelde bedankjes: 45 keer
Bedankt: 84 keer
Provider

Rverm schreef:
In het taakmenu is de bypass zelf in te stellen op "auto" "aan" of "uit", daar doelt WimVL nu op.
Aha. Auto aan of uit kun je inderdaad instellen maar dat werkt zo goed bij ons dat ik er zelfs niet meer aan gedacht had. Staat letterlijk altijd op auto. Doe je het zelf anders?

Temeratuurpeofiel is ofwel adaptief ofwel vast. Altijd adaptief hier. De koel warm normaal is nog ergens anders en dat durf ik in de winter al eens op warm zetten. Maar manueel dan. Niet de moeite om het in ha te steken.

In ha ga ik enkel met de snelheden werken, away als we weg zijn (kan gek genoeg niet in de app), en bypass uitlezen om al dan niet nachtkoeling te starten.
Rverm
Member
Member
Berichten: 83
Lid geworden op: 11 aug 2014, 13:33
Uitgedeelde bedankjes: 6 keer
Bedankt: 12 keer

Temperatuurprofiel zit op 2 plaatsen; onder "Taakmenu" zit "warm" "normaal" "koel". De temperaturen zelf (en adaptief / vast) zit onder "Geavanceerde instellingen" > Temperatuurprofiel. Adaptief is ook gewoon de standaard instelling. Wim kan best eens in die instellingen gaan neuzen :)

Bypass werkt hier verder ook gewoon prima op automatisch, enkel wat agressief pendelen soms, maar dat is opgelost na een software update door Zehnder.

Wel eigenaardig dat ze de bypass niet willen laten bedienen door een module, met de KNX interface kan dat ook niet.
wimvl
Member
Member
Berichten: 70
Lid geworden op: 11 jul 2008, 22:36
Uitgedeelde bedankjes: 5 keer
Bedankt: 1 keer

Rverm schreef:Bypass werkt hier verder ook gewoon prima op automatisch, enkel wat agressief pendelen soms, maar dat is opgelost na een software update door Zehnder.
Hoe kan je die update doen?

Ik denk dat de sturing ook rekening houdt met de vochtigheid. (ERV unit in ons geval)
's nachts is het buiten heel vochtig, mss dat de sturing daarom de bypass niet openzet.

Heb het één keer geweten dat de bypass actief was en toen was de unit ook aan het pendelen inderdaad.
Verder staat het temp profiel continu op koel ingesteld. 18°

Toch maar eens contact opnemen met Zehnder voor verduidelijking.
Rverm
Member
Member
Berichten: 83
Lid geworden op: 11 aug 2014, 13:33
Uitgedeelde bedankjes: 6 keer
Bedankt: 12 keer

Software update is hier gebeurd met een interventie door Zehnder (garantie-geval). Succes met rechtstreeks contact opnemen met Zehnder, die wensen niet rechtstreeks te antwoorden naar particulieren en sturen je hoogstwaarschijnlijk door naar je installateur. Of je ERV daar invloed op heeft heb ik geen idee van, ik heb nog de standaard warmtewisselaar voorlopig - tegen de winter misschien eens investeren :-D
liegebeestig
Elite Poster
Elite Poster
Berichten: 2446
Lid geworden op: 01 jun 2006, 15:16
Uitgedeelde bedankjes: 45 keer
Bedankt: 84 keer
Provider

Wat doet zo een ERV juist? Die gaat ook vocht in de woning recupereren? Ik vrees een beetje voor schimmelproblemen. Voorlopig aparte bevochtigers hier.

De sturing heeft ook sensoren in de buizen die vertrekken naar het huis. Dus als ie daar al voldoende vocht meet zal hij geen vocht van buiten willen binnentrekken idd. Dat zou de werking van de bypass inderdaad dan wel kunnen beïnvloeden.

Devastator kan vast wel zeggen of de integratie aan het element bypass kan om het dan maar zelf in HA te regelen.
devastator
Elite Poster
Elite Poster
Berichten: 1341
Lid geworden op: 01 nov 2005, 10:53
Locatie: Pelt
Uitgedeelde bedankjes: 34 keer
Bedankt: 70 keer

Volgens mij kunnen we de bypass niet aanpassen. Ook al kan het, we doen het momenteel niet.
Plaats reactie

Terug naar “Home automation en domotica”