Mijn huis "smart" / intelligent maken (met google home)

Voor discussies en hulp met je smarthome en automatisering kan je hier terecht. DE plaats voor alles over home assistant, Philips hue, Zigbee, Sonoff, ...
devastator
Elite Poster
Elite Poster
Berichten: 1341
Lid geworden op: 01 nov 2005, 10:53
Locatie: Pelt
Uitgedeelde bedankjes: 34 keer
Bedankt: 70 keer

sdiepend schreef:Is het goed als ik je een pm stuur voor meer uitleg/info?
Doe maar

Er zijn een aantal mogelijkheden (van goedkoop naar duur)
  • * Met een sonoff een schakeling maken parallel over je huidige schakelaar (indien die er is)
    * Draadjes solderen op een reserve afstandsbediening, en die aansturen vanaf een arduino / rpi
    * Een Zwave relay hangen achter je schakelaar in de muur
Let wel dat je dus geen statusterugkoppeling hebt dan.
Gebruikersavatar
devilkin
Administrator
Administrator
Berichten: 7247
Lid geworden op: 17 mei 2006, 20:10
Uitgedeelde bedankjes: 1117 keer
Bedankt: 711 keer
Recent bedankt: 2 keer
Provider
Te Koop forum

Ondertussen heb ik toch besloten om mijn zigbee stick buiten gebruik te stellen en toch een Tradfri gateway te zetten. Ik kreeg het gewoon niet stabiel - helft van de tijd vielen er lampen uit het netwerk, wat ik nu niet meer voorheb.

Ik ben een algemene tegenstander van die gateways, maar ik heb het gevoel dat die van Ikea nog minst gevaarlijk is - geen cloud nodig om je lampen te kunnen aansturen (is lokaal), geen cloud connectivity vanuit apps. Ik gebruik 'm nu voor de aansturing vanaf HomeAssistant en om de firmware van m'n materiaal uptodate te houden, wat eigenlijk toch geen overbodige luxe is.

(gezien ik het ding evenwel nog niet vertrouw zit het op een volledig geisoleerd vlan met enkel connectivity naar bepaalde poorten)
Telenet All-Internet -- using CV8560E & OPNsense on PCEngines APU2E4
Proximus & Mobile Vikings -- Using OnePlus 8 Pro (ROM: Stock)
devastator
Elite Poster
Elite Poster
Berichten: 1341
Lid geworden op: 01 nov 2005, 10:53
Locatie: Pelt
Uitgedeelde bedankjes: 34 keer
Bedankt: 70 keer

Ik ben persoonlijk ook tegen cloud-oplossingen, maar voor die hubs die mn zigbee lampen aansturen zie ik niet zo een probleem. Je kan de functionaliteit in de Hue app bijvoorbeeld uitschakelen, en ik zie Signify niet zomaar persoonlijke data doorsluizen. In het ergste geval kan iemand dus mijn lampen remote bedienen, big deal :-)

Voor de aansturing van mijn poorten en alarm is dat natuurlijk een heel ander verhaal
sdiepend
Starter
Starter
Berichten: 14
Lid geworden op: 03 jun 2019, 10:47
Bedankt: 1 keer

Ik ga komend weekend HUE lampen aanschaffen, maar was dit van plan te doen zonder de HUE bridge en alles te sturen met Zigbee stick, maar als ik dat hier zo lees, is het misschien wel aan te raden van deze te kopen? Alhoewel ik ook echt geen fan ben van alles dat data naar de cloud stuurt.
devastator
Elite Poster
Elite Poster
Berichten: 1341
Lid geworden op: 01 nov 2005, 10:53
Locatie: Pelt
Uitgedeelde bedankjes: 34 keer
Bedankt: 70 keer

Das natuurlijk een persoonlijke keuze, maar ik zou voor de bridge gaan. Dan krijg je ook automatisch de firmware updates bijvoorbeeld. De cloud functionaliteit kan je nog altijd uitschakelen volgens mij, maar zoals ik hierboven al aangegeven heb lig ik daar niet zo van wakker. Moet je nu zo een chinese xiaomi hub gebruiken zou mn antwoord mss anders zijn.
Gebruikersavatar
MaT
Elite Poster
Elite Poster
Berichten: 2207
Lid geworden op: 18 feb 2014, 15:40
Locatie: Gent
Uitgedeelde bedankjes: 174 keer
Bedankt: 323 keer
Provider

devilkin schreef:Ondertussen heb ik toch besloten om mijn zigbee stick buiten gebruik te stellen
Wat zijn je verdere plannen met de stick?
Het BIPT aanziet modems en routers als een onderdeel van de eindapparatuur van de eindgebruiker waardoor deze vrij te kiezen zijn voor breedband en internettelefonie.
Bron
Gebruikersavatar
devilkin
Administrator
Administrator
Berichten: 7247
Lid geworden op: 17 mei 2006, 20:10
Uitgedeelde bedankjes: 1117 keer
Bedankt: 711 keer
Recent bedankt: 2 keer
Provider
Te Koop forum

Not sure yet. Eens mee spelen op een laptop, kijken wat ik ermee kan uitsteken.
Telenet All-Internet -- using CV8560E & OPNsense on PCEngines APU2E4
Proximus & Mobile Vikings -- Using OnePlus 8 Pro (ROM: Stock)
R2D2
Elite Poster
Elite Poster
Berichten: 2190
Lid geworden op: 20 aug 2015, 15:07
Uitgedeelde bedankjes: 126 keer
Bedankt: 206 keer
Recent bedankt: 4 keer

Homey al overwogen? Ik heb de mijne nu een half jaar en zeer tevreden over.
devastator
Elite Poster
Elite Poster
Berichten: 1341
Lid geworden op: 01 nov 2005, 10:53
Locatie: Pelt
Uitgedeelde bedankjes: 34 keer
Bedankt: 70 keer

Abusimbal
Elite Poster
Elite Poster
Berichten: 2126
Lid geworden op: 30 okt 2004, 13:34
Uitgedeelde bedankjes: 383 keer
Bedankt: 121 keer
Te Koop forum

Ik wilde het ook zeggen. Ik heb nog een lijst gevraagd van wat Koen juist allemaal heeft.
Telenet All-Internet (Gigabit optie)
Samsung Galaxy S25 Ultra
Ubiquiti UDM Pro
Synology DS1821+
Nvidia Shield TV console
Intel NUC 13 Extreme i7 13700K
Microsoft Surface Pro 8
Garmin Venu3
Joroen
Starter
Starter
Berichten: 11
Lid geworden op: 04 jun 2019, 21:53

liegebeestig schreef:Dit soort automatiseringen is echt een vak apart waar momenteel geen enkele elektricien kaas van gegeten heeft.
Ik ken thans enkele elektriciens die zulke projecten doen, maar doordat die daar van moeten leven is hun domotica en implementatie niet te betalen door de bovengemiddelde verdiener, daar spreek je eerder van een luxe segment.

Heb laatst een implementatie gezien waarbij nummerplaatherkenning werd gebruikt om het systeem mee aan te sturen...
devastator
Elite Poster
Elite Poster
Berichten: 1341
Lid geworden op: 01 nov 2005, 10:53
Locatie: Pelt
Uitgedeelde bedankjes: 34 keer
Bedankt: 70 keer

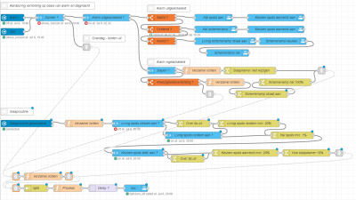
Nu dat al mijn automatiseringen zijn overgezet van HomeSeer naar HomeAssistant, ben ik begonnen met de wat moeilijkere te herschrijven mbv Node-RED. 'Moeilijke' automatiseringen zijn dingen waar ik 3 of meer automations voor nodig heb om te bewerkstelligen wat ik wil.

Een voorbeeld daarvan is bv de buitenverichting: die moet aangaan wanneer we 's avonds thuiskomen (wanneer de poort geopend wordt), en na 5 minuten automatisch terug naar de voorgaande stand (on/off - brightness - ...). Als het licht gedimd was voordat de poort open ging, moet ie dus terug gedimd worden en niet uitgeschakeld. Als er gedurende die 5 minuten iets veranderd wordt aan de verlichting (dimmen, aan/uit, andere automation die iets met die verlichting doet), dan moet de timer onderbroken worden en mag geen restore plaatsvinden.

Binnen HA waren dat 3 automations:
- Starten van een timer bij het openen van de poort
- De timer stoppen wanneer ie actief is en de verlichting wordt aangepast
- Het herstellen van de vorige lichtstaat

In Node-RED ziet het er zo uit (er is nog genoeg ruimte voor verbetering ...)
nodered.png
Het grote voordeel is dat dit veel makkelijker te testen is doordat je op alle willekeurige plaatsen data kan injecteren.
Gebruikersavatar
selder
Moderator
Moderator
Berichten: 6659
Lid geworden op: 29 jun 2005, 20:25
Locatie: Tienen
Uitgedeelde bedankjes: 123 keer
Bedankt: 778 keer
Recent bedankt: 4 keer
Te Koop forum

Alle slimme lichten in mijn huis worden gecontroleerd door Flic buttons (Bluetooth Low Energy en verbonden met een Flic Hub).
Zonet is de Kickstarter campaign van de 2de versie van de Flic button voor meer dan 1000% gefund. In September zouden ze klaar zijn. De vernieuwde Flic Hub zal dan ook Apple Homekit ondersteunen, en dan kan ik via de verbinding tussen HomeKit en de Elgato slimme stekkers ook niet-slimme apparaten aan en uitzetten met de klik van een knop - ik denk dan aan de TFT schermen op de slaapkamer (zodat we geen pinkende standby lichtjes meer hebben) of zelfs de TV en Digicorder beneden! Of dan zelfs in October die Trafidi rolgordijnen van Ikea.

Exciting times :-)

Fractal Design North • 13900KS • Asus ROG Ryuo III 240mm • Asus Z790-E • Z5 7800 c34 64GB RGB • nVidia RTX4090FE • Samsung 990 PRO 2TB • Asus ROG Swift PG42UQ 42” OLED 138Hz
devastator
Elite Poster
Elite Poster
Berichten: 1341
Lid geworden op: 01 nov 2005, 10:53
Locatie: Pelt
Uitgedeelde bedankjes: 34 keer
Bedankt: 70 keer

Ah verdorie, die had ik ook nog wel eens willen proberen. Alhoewel dat ik moet zeggen dat het gebruik van knoppen/schakelaars in ons huis drastisch verminderd is
sky
Elite Poster
Elite Poster
Berichten: 1426
Lid geworden op: 22 mei 2003, 20:23
Locatie: Gent
Uitgedeelde bedankjes: 52 keer
Bedankt: 117 keer
Recent bedankt: 1 keer
Te Koop forum

Ben ondertussen ook wat aan het spelen met HA
Eerst Home Assistance geinstalleerd, beetje gespeeld, dan alles er af,
domoticz geinstalleerd, ook leuk, maar sonos integratie was niet mogelijk, voor zover ik kan zien.
Terug HA geïnstalleerd met hassio.

Gisteren de aeotec zwave stick aangekomen, en normaal vandaag een fibaro dimmer, als test case voor de slaapkamer om de hue lampen te bedienen.

Zo een google home mini (GHM) lijkt me ook wel leuk om mee te spelen.
Voeg je zo GHM toe als device aan je HA, of moet je via een cloud oplossing gaan. Want ik lees dat er twee mogelijkheden zijn, een lang moeilijk en een eenvoudig registratie process.

Verder had ik hier al een aantal automatisaties voorbij zien komen zoals van o.a. devastator:
"* dubbelklik bij < 100% aan of uit: 'dimmen' naar 100%
* dubbelklik bij 100%: dimmen naar 10%
* trippleclick: afhankelijk van circuit en tijdstip een andere actie.
* enkele klik: 's nachts aan op 1%, overdag restore van vorige dimwaarde"

Welke automatiseringen hebben jullie nog zoal in gebruik?
devastator
Elite Poster
Elite Poster
Berichten: 1341
Lid geworden op: 01 nov 2005, 10:53
Locatie: Pelt
Uitgedeelde bedankjes: 34 keer
Bedankt: 70 keer

Ik hoop dan wel dat je je dimmer op relay mode zet. Je Hue lampen kunnen er niet goed tegen als je ze gaat dimmen door de fase aan/af te snijden :-)

Vergeet ook zeker niet regelmatig een backup te nemen van je z-stick, anders moet je later al je modules opnieuw aanleren als je stick kapot gaat.

Je voegt HA toe aan GH, niet andersom. Makkelijkste is om de cloudoplossing (5$/maand) van HomeAssistant te nemen, werkt feilloos en je moet je HA niet portforwarden.

Nog enkele van mijn automations:
  • Bij terug thuiskomen en beweging in de keuken gedetecteerd: announcement van het aantal movement triggers op mijn camera's terwijl ik weg was
  • Google Home goodnight routine --> terugkoppeling of mijn poort en of garage nog open is
  • Sonos bedienen op basis van dag en personen in huis (op vrijdag MixMarathon op SLAM! als de vrouw niet thuis is) ;-)
  • Buitenspeakers (ook sonos) linken aan de sonos in de keuken als het buiten > 25gr en we thuis zijn
  • Lichten automatisch uitdoen als er geen beweging is geweest
  • Enkel/dubbel/tripple click op schakelaar geeft andere resultaten op basis van bv dag/nacht, slaaproutine, inbraakalarm, ...
  • Als het donker is en de poort of garage is nog open: iedere 15m een herinnering op alle Google Homes
  • ...
sky
Elite Poster
Elite Poster
Berichten: 1426
Lid geworden op: 22 mei 2003, 20:23
Locatie: Gent
Uitgedeelde bedankjes: 52 keer
Bedankt: 117 keer
Recent bedankt: 1 keer
Te Koop forum

Denk dat ik nog eens opnieuw kan beginnen, hassio vermoedelijk gecrashed, wil niet meer booten, sd ook niet leesbaar in pc.
Vermoedelijk verkeerde config en wil dus niet meer starten.

gebruiken jullie ook hassio of een standalone HA op een OS
devastator
Elite Poster
Elite Poster
Berichten: 1341
Lid geworden op: 01 nov 2005, 10:53
Locatie: Pelt
Uitgedeelde bedankjes: 34 keer
Bedankt: 70 keer

Ik gebruik HassIO in een VM op mijn server. In het verleden al te vaak problemen gehad met kapotte SD kaartjes in een rpi.
sky
Elite Poster
Elite Poster
Berichten: 1426
Lid geworden op: 22 mei 2003, 20:23
Locatie: Gent
Uitgedeelde bedankjes: 52 keer
Bedankt: 117 keer
Recent bedankt: 1 keer
Te Koop forum

server verbruikt toch wel wat meer dan een RPi.
Wil verbruik toch een beetje onder controle houden. :-)
Gebruikersavatar
selder
Moderator
Moderator
Berichten: 6659
Lid geworden op: 29 jun 2005, 20:25
Locatie: Tienen
Uitgedeelde bedankjes: 123 keer
Bedankt: 778 keer
Recent bedankt: 4 keer
Te Koop forum

Offtopic: maar heeft er al ooit iemand eens berekend hoeveel je betaald aan stroom als je een “server” (geen rackmountable 19” pizzadoos, maar een recente PC bijvoorbeeld) 24/7 laat opstaan? Al die moeite voor een paar tiental euro per jaar...
Fractal Design North • 13900KS • Asus ROG Ryuo III 240mm • Asus Z790-E • Z5 7800 c34 64GB RGB • nVidia RTX4090FE • Samsung 990 PRO 2TB • Asus ROG Swift PG42UQ 42” OLED 138Hz
liegebeestig
Elite Poster
Elite Poster
Berichten: 2446
Lid geworden op: 01 jun 2006, 15:16
Uitgedeelde bedankjes: 45 keer
Bedankt: 84 keer
Provider

Mijn poe unifi switch (met 5 AP), de router en de modem van telenet, plus Synology NAS, plus 2x RPI verbruiken toch makkelijk 140w zolang ze aanstaan. Dat is al de moeite niet?
devastator
Elite Poster
Elite Poster
Berichten: 1341
Lid geworden op: 01 nov 2005, 10:53
Locatie: Pelt
Uitgedeelde bedankjes: 34 keer
Bedankt: 70 keer

Voormiddagje vrij genomen omdat het vandaag de laatste schooldag was. Eindelijk eens aan mijn telegram integratie kunnen beginnen.
telegram.png
Standaard worden de berichten enkel naar mij en mn vrouw gestuurd. Wanneer het inbraakalarm afgaat, wordt het naar nog 2 extra mensen gestuurd.

Status wijzigingen van de poort en het alarm systeem worden altijd verzonden, maar wanneer we thuis zijn worden ze gemute (geen geluid of melding in de telegram app).
Als de poort geopend wordt wanneer we niet thuis zijn, wordt een foto van 2 camera's (poort en voordeur) mee verzonden.
Bij een inbraakalarm worden de beelden van alle camera's verzonden. Komende week eens iets maken om dit dan om de 10 seconden te doen zolang de sirene afgaat...

Middels het camera commando kan ik ook een snapshot aanvragen. Handig voor wanneer bijv VPN geblokkeerd is.

Ik moet zeggen dat ik meer en meer enthousiast begin te worden van Node-RED 8)
sky
Elite Poster
Elite Poster
Berichten: 1426
Lid geworden op: 22 mei 2003, 20:23
Locatie: Gent
Uitgedeelde bedankjes: 52 keer
Bedankt: 117 keer
Recent bedankt: 1 keer
Te Koop forum

Mooi gemaakt.
Roobi
Starter
Starter
Berichten: 5
Lid geworden op: 29 jun 2019, 15:36

Doe je enkel de standaard visuele blocks of gebruik je ook js?
devastator
Elite Poster
Elite Poster
Berichten: 1341
Lid geworden op: 01 nov 2005, 10:53
Locatie: Pelt
Uitgedeelde bedankjes: 34 keer
Bedankt: 70 keer

Ook JS. Rechts vanboven bijvoorbeeld staat er 1 om uit te maken of het bericht "stil" moet zijn

Verstuurd vanaf mijn SM-G965F met Tapatalk
sky
Elite Poster
Elite Poster
Berichten: 1426
Lid geworden op: 22 mei 2003, 20:23
Locatie: Gent
Uitgedeelde bedankjes: 52 keer
Bedankt: 117 keer
Recent bedankt: 1 keer
Te Koop forum

gisteren een fibaro dimmer aangesloten.
Kreeg verschillende keren node is dead meldingen, soms ging het even wel, dan toch weer dead.
Na veel proberen, de RPI dichterbij gezet, en uiteindelijk de dimmer aan het werk gekregen.

Dan uren liggen zoeken waarom ik 2 fibaro switchen in HA zag staan, tot deze morgen mijn € viel dat dat de S2 input van de dimmer is, maar die is bij mij niet aangesloten :oops: , moet dus ook niet verder zoeken waarom die 2de switch in HA niet ging :lol:

Straks eens kijken of ik dat ding aan de praat krijg vanuit HA en Node-red.

Nog wat tips om te starten met node red, scenes, one-click, double-click?
devastator
Elite Poster
Elite Poster
Berichten: 1341
Lid geworden op: 01 nov 2005, 10:53
Locatie: Pelt
Uitgedeelde bedankjes: 34 keer
Bedankt: 70 keer

Een dead node ? Hoeveel Z-wave devices heb je ? Hoeveel daarvan zijn Z-wave +? Hoe ziet je node map er uit ?

Scenes staan standaard uit, je moet die nog activeren dmv z-wave parameters te veranderen.
sky
Elite Poster
Elite Poster
Berichten: 1426
Lid geworden op: 22 mei 2003, 20:23
Locatie: Gent
Uitgedeelde bedankjes: 52 keer
Bedankt: 117 keer
Recent bedankt: 1 keer
Te Koop forum

1 hub, RPi met aeotec stick en 1 fibaro dimmer.
De RPi stond op het gelijkvleoers en de dimmer op het 2de verdiep.
Ik vermoed dat daaroor deze soms uitviel.

Later zullen er wel wat dimmers of switchen bijkomen, maar eerst wil ik kijken of ik alles wel geprogrammeerd krijg.
Wil geen honderden €'s uitgeven, als ik het niet aan de praat krijg :-)

@devastator
welke nuc gebruik je? Celeron, i3, i5? en welk OS?
devastator
Elite Poster
Elite Poster
Berichten: 1341
Lid geworden op: 01 nov 2005, 10:53
Locatie: Pelt
Uitgedeelde bedankjes: 34 keer
Bedankt: 70 keer

2 verdiepingen is wel wat ver ja :-)

Ik draai Hass.io in een virtualbox op een Intel i5-3330 (waarop mijn camerasysteem ook draait - BlueIris) onder Windows 10.
Hass.io in een virtualbox is eigenlijk dubbelop (het is nl docker in een virtualbox), maar met docker rechtstreeks op Windows kan je geen USB devices doorgeven :-(

Die PC wil ik nog wel eens vervangen door een zuiniger model, verbruikt idle ~42W. Maar met mijn motion detection en streaming naar schermen doorheen het huis zit ik op 67W
sky
Elite Poster
Elite Poster
Berichten: 1426
Lid geworden op: 22 mei 2003, 20:23
Locatie: Gent
Uitgedeelde bedankjes: 52 keer
Bedankt: 117 keer
Recent bedankt: 1 keer
Te Koop forum

momenteel voor de zoveelste keer een herinstallatie aan het doen van de RPi.
Tijd met hassio gewerkt, maar de unifi controller add-on is niet stabiel.
Nu terug hassbian geinstalleerd en unifi controller ernaast ipv als add-on.
Voorlopig alles terug geinstalleerd, als het het nu blijft draaien, komende dagen eens testen met node-red.
Had al een sequence gemaakt, werkende :beerchug:
Maar veel zoekwerk, als starter.

67w * 24u *365 = +500kWh, toch al niet mis :-o
devastator
Elite Poster
Elite Poster
Berichten: 1341
Lid geworden op: 01 nov 2005, 10:53
Locatie: Pelt
Uitgedeelde bedankjes: 34 keer
Bedankt: 70 keer

Das exclusief het stroomverbruik van mn rack met router, modem, POE switch, access points, ... :-)
sky
Elite Poster
Elite Poster
Berichten: 1426
Lid geworden op: 22 mei 2003, 20:23
Locatie: Gent
Uitgedeelde bedankjes: 52 keer
Bedankt: 117 keer
Recent bedankt: 1 keer
Te Koop forum

Fibaro dimmer scene is geactiveerd
Heb volgende sequence gemaakt, die voor 90% werkt.
Als ik 1x op de fibaro schakelaar klik ontvang ik scene_id 16, en dan gaat het licht aan of 1% ofwel of 50% afhankelijk van het tijdstip.
Als ik 2x klik op de schakelaar ontvang ik scene_id 16 en stopt de muziek in de living.
Tot zover alles oke, maar het licht in de slaapkamer gaat ook aan, als dat uit was.
Enig idee wat verkeerd is?
Bijlagen
test.jpg
devastator
Elite Poster
Elite Poster
Berichten: 1341
Lid geworden op: 01 nov 2005, 10:53
Locatie: Pelt
Uitgedeelde bedankjes: 34 keer
Bedankt: 70 keer

Heb je Z-wave parameter 23 op 0 staan ?
sky
Elite Poster
Elite Poster
Berichten: 1426
Lid geworden op: 22 mei 2003, 20:23
Locatie: Gent
Uitgedeelde bedankjes: 52 keer
Bedankt: 117 keer
Recent bedankt: 1 keer
Te Koop forum

Dat was het inderdaad.
Had ik overgekeken :oops:
devastator
Elite Poster
Elite Poster
Berichten: 1341
Lid geworden op: 01 nov 2005, 10:53
Locatie: Pelt
Uitgedeelde bedankjes: 34 keer
Bedankt: 70 keer

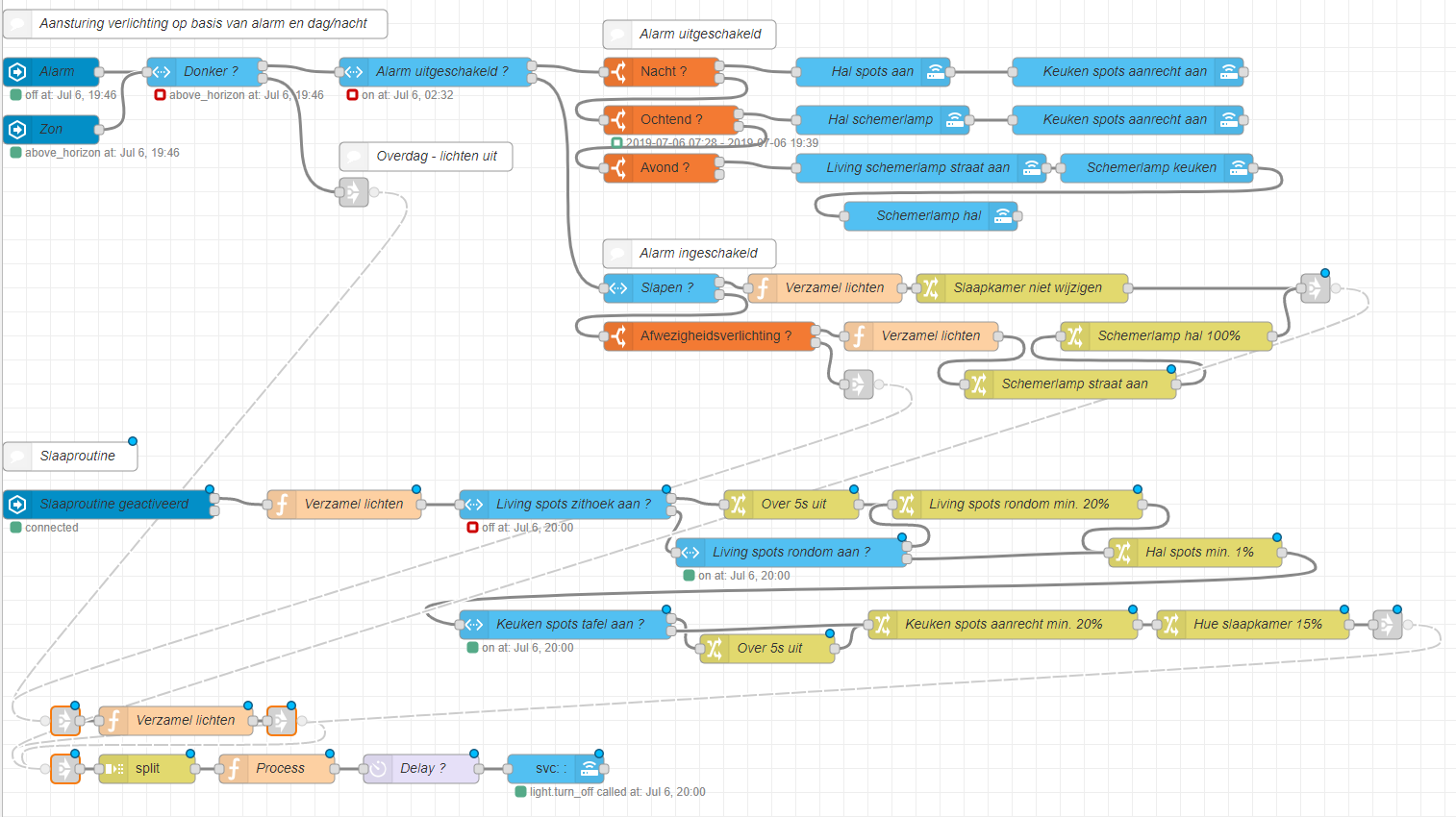
Geupdate flow van mijn verlichtingsautomatisate op basis van alarm + dag/nacht en slaaproutine.
nodered.png
De vorige flow werkte goed, maar was wel enorm groot. Iedere lamp individueel checken etc. In de nieuwe flow zit veel meer javascript. Aan het begin haalt ie alle lampen uit HA (ik moet dus niks toevoegen in Node-Red als ik een nieuwe lamp heb geinstalleerd), en daarvan definieert ie de nieuwe gewenste staat als zijnde OFF:

Code: Selecteer alles

//
// Verzamel lichten
//
const globalHomeAssistant = global.get('homeassistant');
const ha = globalHomeAssistant.homeAssistant;

msg = {};
msg.payload = {};

Object.keys(ha.states).forEach(function(key) {
   if (key.startsWith("light."))
   {
       if (!("is_hue_group" in ha.states[key].attributes))
       {
           var data = {
               "state": "off",
               "brightness_pct": 0,
               "delay": 0,
               "transition": 0,
               "min_brightness": false
           };
           msg.payload[key] = data;
       }
   }
});

return msg;
In de verschillende flows kan ik dan met 'change' nodes wijzigingen maken aan deze status (of een lamp helemaal verwijderen zodat de status ongewijzgd blijft) alvorens ik em doorgeef aan Split - Process - Delay sequentie (helemaal vanonder). Die loopt over de array die eerder gemaakt is en kijkt voor iedere lamp of er een statusverandering is, zoniet stopt de flow voor die lamp:

Code: Selecteer alles

//
// Process
//
const globalHomeAssistant = global.get('homeassistant');
const ha = globalHomeAssistant.homeAssistant;

var newstate = msg.payload.state;
var entity = ha.states[msg.entity_id]

var new_msg = {};
new_msg.payload = {};
new_msg.payload.data = {}
new_msg.payload.service = "turn_" + newstate;
new_msg.payload.domain = msg.entity_id.split(".")[0];
new_msg.payload.data.entity_id = msg.entity_id;
new_msg.delay = msg.payload.delay;

if (entity.state != newstate)
    return new_msg;
else if (newstate == "on" && entity.state == newstate)
{
    var brightness = parseInt(0.5 + msg.payload.brightness_pct * 255 / 100)
    new_msg.payload.data.brightness = brightness;
    if (msg.payload.min_brightness && entity.attributes.brightness >= brightness)
        return null;
    else
        return new_msg;
}
return null;
Als alternatief zou ik natuurlijk eerst alle lampen uit kunnen zetten, en daarna degene die ik nodig heb terug aan. Maar dat vond ik nogal amateuristisch :-) Op deze manier kan ik ook makkelijk een minimale brightness instellen. Als de lamp op dat moment al 'helderder' is dan ik wou, kan ie desgewenst op die waarde blijven
sky
Elite Poster
Elite Poster
Berichten: 1426
Lid geworden op: 22 mei 2003, 20:23
Locatie: Gent
Uitgedeelde bedankjes: 52 keer
Bedankt: 117 keer
Recent bedankt: 1 keer
Te Koop forum

straks je flow en code eens bekijken.

Heb een automatische backup gemaakt van hassio naar dropbox.
Maakt zondag een full backup en doet dan een upload naar dropbox
Wel beetje afgekeken van internet :-)
Bijlagen
Backup.jpg
devastator
Elite Poster
Elite Poster
Berichten: 1341
Lid geworden op: 01 nov 2005, 10:53
Locatie: Pelt
Uitgedeelde bedankjes: 34 keer
Bedankt: 70 keer

Vroeger gebruikte ik een pulsteller (merk vergeten) gemonteerd op de draaiende schijf van mijn elektriciteitsmeter om een inzicht te krijgen in het totale elektriciteitsverbruik.
Sinds de overschakeling naar zonnepanelen werkte dat helaas dus niet meer (het schijfje draaide dan vooruit en achteruit). Had even een Smappee gekocht, maar die was niet compatibel met mijn opstelling (bevestigd door Smappee zelf): omvormers (in de garage) staan op een aparte zekering in de garage, maar daar zitten ook nog eens verbruikers bij. In dit geval kon Smappee dus niet detecteren of er verbruik dan wel teruglevering was.

Met python kan ik wel mijn omvormers uitlezen, maar ik had geen idee wat het werkelijk verbruik was.

Daarom heb ik me afgelopen week beziggehouden met een ESP32cam bordje die foto's maakt (met flits ...) van mijn meterstand. Middels machine learning (K Nearest Neighbor) heb ik een programma de verschillende cijfers leren herkennen en kan ik nu van de afbeelding de meterstand afleiden.

Het geheel ziet er wat rommelig uit, maar who cares. De kast is toch altijd dicht :-)
Als de meter straks vervangen wordt door een slimme, verplaats ik de opstelling gewoon naar de gas of waterteller. Wel zal ik het programma dan opnieuw moeten trainen natuurlijk.
opstelling.jpg
result.jpg
result.jpg (15.1 KiB) 3584 keer bekeken
esp32cam.png
esp32cam.png (114.48 KiB) 3582 keer bekeken
sdiepend
Starter
Starter
Berichten: 14
Lid geworden op: 03 jun 2019, 10:47
Bedankt: 1 keer

Misschien een beetje laat, maar deze woensdag organiseer ik een meetup voor alle geïnteresseerden rond home automation in Gent (Watt The Firms). https://www.meetup.com/meetup-group-TCd ... 263396996/
devastator
Elite Poster
Elite Poster
Berichten: 1341
Lid geworden op: 01 nov 2005, 10:53
Locatie: Pelt
Uitgedeelde bedankjes: 34 keer
Bedankt: 70 keer

Vandaag eindelijk de tijd gehad om mijn D1 mini garage poort opener te plaatsen (ter vervanging van mijn pi zero).
Totale BOM-prijs: een euro of 5-6 8)
d1mini-garage.jpg
Ik weet dat je die dingen makkelijk kan stacken, maar dat was moeilijk te bevestigen boven op de motor :roll:
Ga er wel nog een ultrasoon sensor aan toevoegen, zodat ie kan detecteren of er een auto in de garage staat. Op die manier wil ik vermijden dat de poort geopend wordt wanneer ik thuis kom met de auto van mn vrouw (die onder de carport staat).
liegebeestig
Elite Poster
Elite Poster
Berichten: 2446
Lid geworden op: 01 jun 2006, 15:16
Uitgedeelde bedankjes: 45 keer
Bedankt: 84 keer
Provider

Nog beter: nummerplaat herkenning op je camera's en zo de juiste poort openen?
Plaats reactie

Terug naar “Home automation en domotica”